作者:星火流萤
发布时间: 2026-03-19 14:13:06
浏览量:0次
在选择原画时,我会从各个平台快速浏览大量资源,寻找让自己眼前一亮的内容并进行收集。对我来说制作自己喜欢的东西,会让整个过程都充满动力,在作品完成时也更有成就感。素材收集到一定数量后我会对其进行进一步的分析,从模型和贴图两方面评估该场景制作的工作量和难点,然后根据个人水平去考虑是否可以实现。最后与老师进行交流,老师能帮我预见一些未考虑到的问题并给予一些建议,完成最终选择。

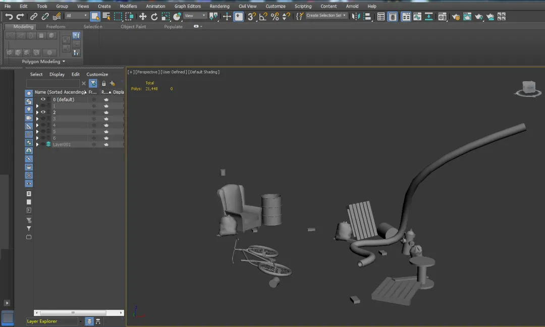
选材的模型部分十分简单,全部为简单的几何形体,造型无难度,制作时主要注意的就是比例和摆放问题。每个小部件的正确比例和位置摆放构成了整个物体的和谐,每个物体的正确比例和位置摆放又构成了整个场景的和谐,所以只要保证了比例和位置的正确,就可以让整个场景和谐起来。
那么如何保证正确的比例和位置摆放呢,我的方法是“找对照”,如图小黄人的比例对照房顶和边墙距离可确定,沙发比例对照后墙高度可确定,后墙高度对照手臂可以确定,以此类推相互对照,环环相扣,最终保证整个场景中比例的平衡。


制作时场景中有多个物体,我会对他们进行图层打组分类,黄人一组,物件一组,环境墙一组,这样便于观察和调整,也方便后期的导入导出。

模型全部制作好后我会把所有物体复制一组并按照原画进行还原摆放,这时整个场景的大效果就会基本呈现,同时暴露出一些问题,将有问题的地方进行修改,中模阶段即完成,用时2天。
正常的制作流程。对照中模把各个模型深入制作。在max中完成卡线和平滑,将需要雕刻的物体导出到zb进行进一步处理。
一开始想偷懒感觉细节全都可以靠材质实现所以没打算雕刻,但是心虚还是跟老师沟通了一下,得到了很明确的指导,有了清晰的方向自然不会浪费时间,只管干就完了。
首先处理的是环境墙,刚好老师讲到了噪波,那么,学以致用,燥起来,效果惊人,墙面搞定。

那么,举一反三,黄人表面是否也能噪一下,燥起来,效果惊人,再雕两下细节丰富下搞定。

那么,乘胜追击,其他东西干脆……不行不行,适可而止,多少得认真雕两下。木板,铁桶等等,怎么雕呢,我选择万能的笔刷,能一笔出效果我为什么要慢慢来,我们只要最终效果,过程手段都不重要。至此高模制作全部完成,用时1天。


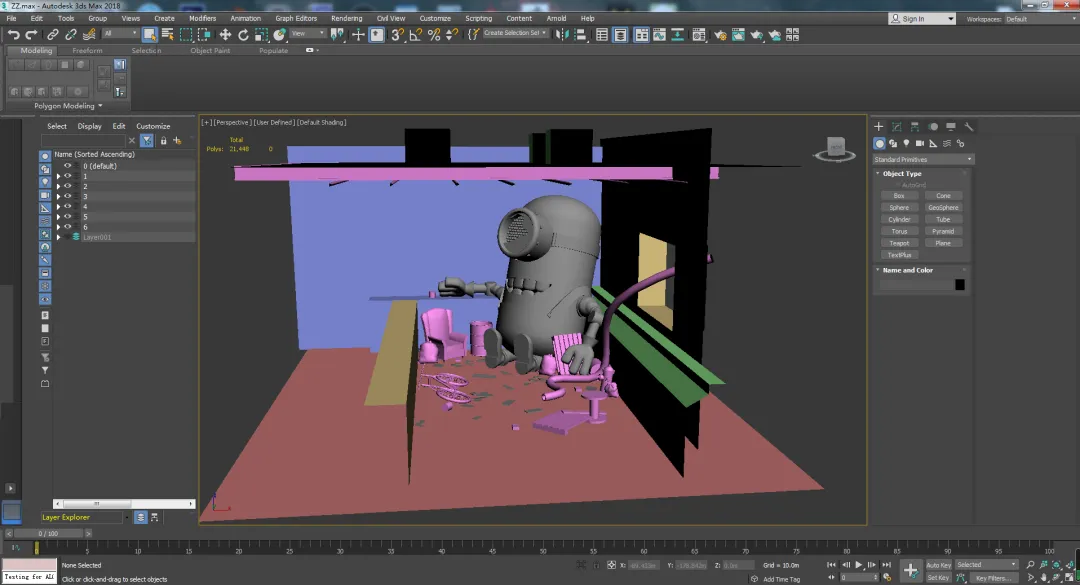
制作低模前先将全部高模整理进max,此时最大的问题出现了,丰富的细节是靠成吨的面数来承载的,从zb导出的一面墙面数减到最低也高达500w(这就是噪波的代价吗)。

整个场景六七面墙加起来几千万绝对跑不了,这是max不能承受之重,我在max崩溃的边缘疯狂试探,生怕在导入一个文件他就挂掉,正在我自闭的时候老师站了出来提醒我将杂物黄人环境分成三个文件独立操作,这才解决了问题。低模制作正常操作,光滑组的区分要认真对待,再要注意的就是一些结构要做成一体,完成后对照高模匹配微调,至此低模完成制作和匹配,用时1天。


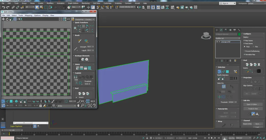
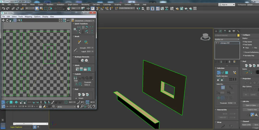
一个无聊且繁琐的环节,这一步我是在max中进行的。将所有低模导入到同一文件,贴上棋盘格,这样就可以直观看到uv效果,区分哪些没展哪些展了,展的好不好。我喜欢把每个物体单独展开,打直摆平调整好,但不摆放。我觉得单独展能看的清楚,保证每个物体都一次性展到位,如果同时展多个物体,有些展不开或其他问题,东西太多调整起来很不方便。

机械操作,拍平,炸光滑组,剪线,剥皮,打直摆正,经常出现展不开的,可以换个面拍平再展,然后用松弛试试,或者多点几下剥皮,直到所有的物体都展好,然后根据分辨率规划uv张数,我分了六张,把放在一张uv里的物体全选在uv界面里点自动摆放(所以之前才不摆好)再手动摆亿点点。就基本可以看到效果,分好uv的同时要把模型重新根据uv的划分来做图层打组,至此uv展完,用时1天。







第一周已接近尾声,作业需要提交高模的渲染图,因为面数太多怕导入8猴崩掉所以决定赶赶工期把法线烘出来。
法线烘焙我用的是sp,方法是炸开,炸开简单粗暴,男人就该用炸开。高模分批导入匹配低模,再复制一份低模炸开,高低模导出导入sp烘焙,效果ok不需要修改,导入8猴贴上法线,完全ok,再回sp画一些假法线,导出,贴上渲染打个光找找感觉,至此法线烘焙完成用时1天。

贴图制作是这个场景的重点,恰好也是我的强项,因为有ps的基础对其图层原理有较好的理解,所以相似原理的sp操作起来也没什么障碍,主要功夫就下在对材质的还原和表现。

制作时我首先要把所有物体都给予一个大概的材质,基本就两个图层,明确下颜色和亮暗,顺便建组改名,我习惯按物件分组。在全部都赋予粗略材质后,开始第二波制作,这次我会深入丰富每个物体的明暗颜色和质感的表现,操作就是加图层加生成器,因为高模阶段没有省略雕刻,所以根据烘焙出来的信息图添加的生成器效果格外的好,这一步完成后,大的效果就已经确定了。第三波,调整心态,静下心来,开始一个物体一个物体进行深入精细的刻画表现,脏迹,破损,图案,图案根据原画去找相似形式和色调的,有些找不到的就请出永远的神ps,p出想要的结果。
在不断地调整尝试后,得到最终丰富的效果,导出材质,进入8猴打光开渲,效果不错,开心,但是冷静一下切换旁观者模式,理智的可以看出一些问题,反光过亮,牙齿等处理不够,有些破损过于夸张,消防栓与地面连接过于突然,等等问题一目了然,自己都能看出来的问题,就不要留给老师去指出,继续修改瑕疵,导出加光渲染,至此材质制作完成,用时3天。


渲染完全参照原画进行还原处理,8猴总共三种灯,每种也就几个同样的参数,不难理解,难点在于如何产生光的体积,使整个场景产生空间感,灯光的作用也不一样,有的是为了产生照明,有的是为了产生色彩变化,有的是为了强化对比,只有熟悉布光特性以及灯光作用才能让整个场景在灯光的加持下变得更加具有层次感跟故事性。


想要达到至臻的效果像我这种小白是难以实现的,这需要深厚审美积淀和经验,我选择寻求陈昊老师的帮助,随着场景里小灯泡的增加,我的模型也在一步步的升华,最终!!!!软件崩了,重来吧。
这里简单介绍下陈昊老师的打光思路,将场景中原定的主光源删除,分割出多个聚光灯,分散至场景的各个孔道以及缝隙中,阴影关系不能乱,其他的完全使用泛光灯,由于八猴灯光以及环境的局限性,所以场景内所有反射以及折射效果全部使用灯光配合完成。至于体积雾不要乱用,至于说软件到底是用3.8还是4.0其实并不重要。


前期规划制作周期时尽量压缩预留一两天的时间,这样有两个好处:1.对突发事件的容错率会大大提升,假如我是在最后关头打光崩掉那么在期限内就得不到任何结果,之前的心血得不到任何回报。2预留的空闲时间可以给我们去升华作品,比如一些出彩的小细节,很多地方值得推敲,这会让作品达到新的高度。

(废墟中的小黄花)

(水管流出水渍)
在我看来做不好东西基本就是两个原因1工具使用不熟练,模型阶段不能熟练使用各个软件,贴图阶段摸不透sp的原理等等。2对于美的感受理解认知,我会做东西,但是不知道怎么把它做好看,这就需要注意培养自己的审美风格。我们要认清自己的问题抓住主要矛盾解决。
结果最重要过程无所谓,建模时可能被条条框框的规范思路限制,导致实现起来很困难,其实可以用一些骚操作,但这点其实需要所有软件都玩的6才好办到。设置阶段性目标,完成再休息,比如今天把一定uv展完等等。
来成都火星学习已有三个多月,每天都很充实,特别感谢我们的建模扛把子们,感谢武妮老师前期帮助奠定了较扎实的建模基础。感谢葛润哲老师的认真温柔细心专业指导。感谢陈昊老师在短短一周时间里开阔了我建模知识的广度和深度以及最后的灯光效果调试。感谢王老师的偷袭指导、感谢班主任彭老师的日常关心照顾。谢谢同学们如此优秀整天把我卷得不能松气,逼着我不停努力。
谢谢大家!
一 END 一
下一篇 AIGC导演大师班课程简章
优秀作品赏析
作 者:周亚敏
所学课程:****期学员周亚敏作品
作 者:张胜南
所学课程:2108期学员张胜南作品
作 者:张丽
所学课程:****期学员张丽作品
作 者:扆萌洋
所学课程:****期学员扆萌洋作品
同学您好!