作者:蓝色奔腾
发布时间: 2026-03-31 22:10:51
浏览量:1次
下面给大家简单的介绍一下我们的制作过程,也分享一下我们遇到的困难与总结出来的一些经验和大家共同探讨进步。
上菜!

分析好原画是非常关键的!因为这是6人首次合作作品,为方便后期资产整合的便利以及减少多余的工作量,我们需要事先对制作物资产进行相关的划分以及整理,确定哪些模型是可以公用的,哪些UV是可以共用的,哪些材质可以公用,哪些材质使用连续贴图制作,材质像素精度需要多高等。
场景制作不同于道具制作,要擅于物体共用,节省资源,达到最合理的配置。在分析好设定,整理好不同的资产后,开始进行小组成员的分工。制作时,优先考虑大效果,前期不要过于扣细节,从整体到局部,最后才是一些各种风格的小摆件。我们6人先进行了简单分配,整个场景大致分为:硬表面、房子和地面、类人类的小怪兽们、木头和食物等小物件。每个人领取走各自拿手且疯狂想开干的部分。
注意!!!这个时候不要急于开干!!!(这里必须要感谢一下我们的大神:陈昊老师,他摁住了上来就要大刀阔斧,年少无知的我们,并且给出了一条非常重要的经验——由一个人进行粗模搭建,意义就是统一大的框架以及比例,如果大家各自上来就做,制作物即便是统一的单位,在整合场景时也可能拼合不上,导致各自后续问题,而应该从一开始设定好基础模块,然后将场景拆解,下发至小组个人。)
粗模搭建就是对照原画先找到画面中的一个中心点,这个中心点必须是能撑起整个画面的中心,其余部件的位置都可以依循它来定位的才可以。确定了中心点后,可以简单的拉一个box来代表它,以此类推出其他的物体,都简单的用box或圆柱体来粗略的代表原画中的物体,注意长宽高和比例要拿捏准确一点,越精准后期调整起来越容易。
这个粗模搭建的过程最好选一个平时比例拿捏最准的人来完成,其余的小伙伴在一旁一起拿捏,一定要积极的参与进来。搭建好了粗模,反复多检查几遍,确认好了之后保存一份max文件,组员人手发一份。然后这个时候,你再大刀阔斧!

(搭建粗模一定要仔细,肯花时间!更方便后续模型整合,这样反而速度会更快噢~)
做粗模是为了确定整体的比例,模型越整越好,无论你制作物是什么,尝试把它概括成基本模型,因为越是规整的基础模型越容易进行比例的调整,只要定位好了各个物件的空间范围,后续无论怎么细化你的比例都不会跑偏。还有就是后续修改也相对容易,大幅度降低返工成本。
中模的核心要点是在合理的面数下准确表现出模型的造型,布线匀称,方便后续雕刻高模。小伙伴们一定要图稳不求快,看清结构,认真到每一个点都是不是准!毕竟一次过关才是最好的。在布线上尽量为循环线为主,主要是便于后边高模好卡线。在制作中模时,一定不要忘记单个部件和整体比例的关系,比例是需要不断调整不断优化的。中模就在你领到的粗模max文件中对照原画继续加工,这样你的比例与位置才会相差无几,方便所有成员的文件集合。
(这里又要感谢我们的陈昊老师又及时的出现,传授了我们做场景经验,资产管理的理念是要从开始确认的,规范的命名以及统一的文件路径是制作场景不可或缺的,这个看似与技术没有太大关系的制作习惯将会直接决定你们小组后面的效率。)
文件命名:文件整理是一个非常重要的步骤,也是速度快慢的一个巨大要领!乱糟糟的文件整理会给后期资源整合带来巨大的麻烦。每个人要把材质球与导出的贴图文件夹命名一致,方便在渲染软件中贴材质,以及后期如果想替换贴图也更方便,尤其是大场景,不然组长又要拔剑自刎了!(这里也是有小插曲的,我们虽然有陈昊老师的及时出现,但是架不住年少轻狂,还是大意了,最后导致组长整合文件的时候,合并了几个文件,乱了小步伐)注意:组员多的时候,可以用姓名的简拼来区别,确保每个人的文件不会重名,出现替代文件的事情。
高模的核心就是完善细节结构,提高模型的完成度,提升最终效果的表现力!不要怕麻烦!也不要怕花时间!没错它就是花你的时间,只要你够心细够肯花时间,高模肯定是可以拿下的!因为我们的模型是需要制作烘焙的,不是直接拿来使用高模的,所以一定要考虑所有表现的细节是否可以进行烘焙,会不会在后面烘焙环节出现问题,要有一定的预判意识!


我们这次的场景里除了硬表面也还有纯ZB雕刻的几个小怪兽,不得不说,它们真的好可爱!我们的重心是各个高模雕刻的统一性,完成度和雕刻手法都要看起来一致。毕竟大家都是刚开始接触ZB,所以制作过程中我们时常一起讨论,避免效果悬殊,破坏了场景的整体氛围。这个时候组长就又得时刻拔剑准备自刎了!制作时,需要组长经常检查以及明确最终需要达到的效果。


分享ZB小白的体验:
我是直接用灯箱的一个3D球体开始制作的,由于怪物的造型比较圆润卡通,直接雕刻反而来的更快一些,用move笔刷先拉出粗糙的大轮廓,粘土笔刷配合使用做造型,如果变形比较厉害就动态网格重新布线一下,前期做大型的时候面数越少越好,越容易把控形体,等大型确认了再开细分,深入雕刻。只有造型准了,深入细节才有意义。这里分享一下小白的体验,能分开雕刻的就毫不吝啬的追加一个球进来,千万别一心想着雕刻一个一体模,对于一个新手来说,太容易糊掉了!用笔大胆一些。一笔成型,不要来回蹭,是蹭不回来的,宁可后退一步重新来过。时刻对比原画,材质不一样的地方,也分开做,方便后期做贴图。
如果实在有些雕刻不好的地方,要擅于软件之间的切换,完全可以max里做一个模型初样,再导回ZB继续雕刻。

(文件整合完毕的高模效果)

(高模渲染效果)
低模其实是最重要也是最难的一个环节。它不仅需要我们耐心,细心,还考验了我们的布线能力,想要达到与雕刻的高模匹配的好的话,就要好好TopoGun了。
保留未塌陷硬表面高模的好处就是能迅速减面做出低模,删去涡轮平滑,减少面数就能迅速做出匹配度很高的低模。


(文件整合完毕的低模,不少瓶瓶罐罐都是复制的)
(这里分享一个ZB巨好用的低模速成大法:ZRemesher,但是想要更好还是老老实实的手动topoGun吧~)如果是ZB里雕刻的高模也可以先用减面大师先减面,也许你也可以试试直接减成一个低模。制作低模的时候要注意,尽可能的做成一体的,保留外轮廓剪影,内部的结构线去掉。
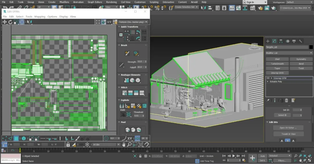
低模完成后就要开始展uv了,展uv之前需要区分好光滑组,然后uv根据光滑组炸开,再找到需要再次断开的地方切剪即可,在展uv时要考虑好接缝问题,因为接缝太明显或者过于碎的话,后期在制作贴图时会有很多瑕疵。
因为这是个合作场景,大家分开制作,最后要保证整体清晰度一样,这里我们的大神陈昊老师又出现了!再一次传授了我们做场景的第三个要诀!统一像素精度,全场景内的物体首先在棋盘格的观察上需要大致一致,极个别物体上面有比较多细节或者文字图案等可能还需要加大像素密度,否则最后很多贴图细节都无法保证。
每个人新建一个1*1*1的box,然后贴上统一尺寸的的棋盘格来当作标准参考物,每个人根据这个棋盘格大小来规划贴图数量。

我们将每个模型的部件都单独全部拆开,然后根据之前参考的棋盘格规划的贴图数量进行摆放UV,拆UV倒是没有费很长时间,但是摆放UV却是件很耗时的工作。

最后整合的低模UV!




我们为了得到更好的烘焙效果以及更快的烘焙效率,我们选择了使用八猴软件进行烘焙,陈昊在之前的次时代道具阶段就讲解了这个软件在烘焙上的优势以及强大的修正功能,就是八猴里的检查法线的刷毛功能真的是直击小白的灵魂!太神奇了!而且烘焙法线也好方便,效果也很好!当然了,烘焙的效果最终怎么样,还是要看你的高低模匹配的怎么样~当我们得到了7张图的时候,就可以进入最后的材质部分了!

在制作材质时,我们要注意的就是先做质感然后再做细节。只有质感对了,明暗对了,你的细节才合理,才能让物件更好看。首先我先分出几个材质,新建几个大层组做出选区。先确认物体的材质质感,再把暗部、亮部、脏迹做出来。这里值得注意的一个点是物体之间的遮挡脏迹关系,因为这是分开制作,有时候做得入迷反而会忘记整体,沉迷于个体,所以需要队友们之间来回不断沟通然后相互给出建议。
在材质制作到最后时,在最上层给所有的物件一个锐化,让细节更明显些,即新建图层然后添加锐化滤镜,将叠加方式改为穿过。再加一个整体的生成器:光。使整个画面更整体。由于整个画风是比较卡通的,所以我们也没有进行太多的脏旧信息绘制,还是尽量保持整体干净简洁的画面。







渲染我们还是在八猴里完成的,八猴对于室内灯光效果支持非常的好,如果是室外可能就需要使用引擎来进行整合了。一开始我们并不会打光,甚至把温馨的小店打成了阴间店铺的感觉,这里就不上图恐吓小伙伴了。当然了,这个时候还是我们的大神陈昊老师及时出现,指导了我们如何打这种夜间室外与室内共存的光:
首先这种街景的灯光一定要形成主次关系,外部布平行光,也就是主光源,但其实是辅光,而内部布泛光灯以及聚光灯,但这才是真正的主光源。内外要形成强烈对比,灯光颜色要有冷暖变化,通过冷色基调来凸显内部的温馨氛围。
其次灯光需要有空间关系,前暖后冷,受光部偏暖,背光部偏冷,多个同位同位灯光需要有不同的范围以及强度衰减,将画面的主次层次完整的体现出来,场景角落的灯光变化才是整个画面空间层次的核心。
第三点就是对于灯光强度的理解,不曝光不死黑是基础,如何通过暗部细节来呼应以及对比亮部细节才是提升画面表现力的手段。第四点是慎用体积雾,八猴自身的光照系统无法与引擎相比,参数功能比较单一,对于遮光问题一直不好解决,活用体积雾搭配灯光是有效的手段,但用不好会很刺激的哦!
其实真的挺复杂的,最后还是多亏了陈昊老师站了出来(看不下去了!)帮我们进行了调整:调整后让光线更有颗粒感,体积感,空间感,强化了物体的体积关系,增加了柔和的暖调环境色,这才使得我们的小店重获阳间的营业执照,点灯开铺开始营业!


以上就是我们这次小组团队场景的制作流程分享了,结束的那一刻听到老师说的还行吧!我们很开心,要知道我们老师是很严格的,总是装作好凶好凶,但其实对我们真的很好,还特别愿意教我们,从来不吝啬教导我们。这次的经历真的很宝贵,让我们组员更加团结和了解了彼此,也互相学习到了更多的东西。很感谢队友这次的陪伴,让我感受到了团队的力量。也感谢陈昊老师全程的教导,和来自他钢铁直男的不拐弯的鼓励,给了我们不少的力量。
最后感谢小伙伴看完我们的分享,希望能给你制作场景带来一些帮助,让你也期待做一回快乐的团队场景~
一 END 一
下一篇 上门招人!次世代模型!人数不限!
优秀作品赏析
作 者:于群
所学课程:2105期学员于群作品
作 者:陈阳
所学课程:****期学员陈阳作品
作 者:夏方园
所学课程:2107期学员夏方园作品
作 者:夏方园
所学课程:2107期学员夏方园作品
同学您好!